根据学院工作需要及第一次招聘结果,我院决定继续公开引进和招聘人事代理工作人员。
一、应聘人员基本条件
1. 具有良好的思想品质、职业道德,热爱艺术教学事业,具有开拓创新意识和敬业奉献精神;
2. 具有较强的事业心、责任心,遵纪守法,乐于奉献;
3. 具备岗位所需专业知识,符合岗位招录条件,身体健康,能认真履行岗位职责;
4. 具有本专业或本岗位要求的学历水平及工作经历(本科学历需全日制二本及以上院校);
5. 5、年龄不超过35周岁(1983年6月30日之后出生)。
二、招聘程序及方法
(一)公告发布
招聘公告在陕西艺术职业学院网站(http://www.sxavc.cn/)上统一发布。
(二)报名
1.报名时间:2018年4月20日至2018年5月19日。
2.报名方式:应聘者将报名表、个人简历、本科、研究生学历学位证书(应届生须提供学生证或学籍证明)、获奖证书等材料(扫描件),报考有中共党员要求的岗位还需提供党员证明,同时发送至陕西艺术职业学院干部人事处邮箱,每人限报1个工作岗位。非一次报齐材料者将不予接收,亦不可多次发送。报名邮箱:syzrsczp@163.com。
3.邮件名称请务必以“应聘岗位全称-姓名”的格式发送。同时以附件形式填写《陕西艺术职业学院公开招聘人员报名登记表》、提交个人简历、个人相关证明材料。附件请务必以“姓名-简历”、“姓名-报名表”和“姓名-证明材料”分别命名。
(三)资格初审
报名截止后,按照招聘公告公布的资格条件,干部人事处及用人单位将对招聘对象的资格进行初审。通过资格初审的应聘者来校考试前,必须携带本人正式有效身份证、各学段毕业证学位证(学生证或学籍证明)、获奖证、科研成果、个人简历等原件参加复审。
(四)考试方式
公开引进人才的考试以考核、考察方式进行。
人事代理人员招录的考试方式,按照“干什么,考什么”的原则,根据不同岗位的要求,招聘考试采取笔试、试讲、实际操作能力测试和面试等不同的方式进行。
1、非艺术类文化课、理论课教师招聘采取试讲、面试的方式进行;试讲50%,面试占50%。
2、艺术类教师招聘采取专业技能测试、面试的方式进行。测试50%,面试占50%。
3、其他岗位招聘采取笔试、面试的方式进行。笔试50%,面试占50%。
(五)开考比例
报考同一岗位要形成竞争,同一岗位招聘人数与通过报名资格初审并确认的应聘人数的比例一般不得低于1∶5,特殊紧缺专业以及急需引进的人才除外。笔试(专业技能展示)结束后按照1:3的比例由高分到低分确定参加面试人选(特殊紧缺专业岗位可按1: 2的比例确定)。笔试末位成绩并列的,一并进入面试;面试结束后,按照招聘岗位计划数1:1的比例,从高分到低分确定参加体检和拟聘人员。面试结束后,5个工作日内在校园网公布考试结果。因应聘人员自愿放弃或资格审查不符合条件等原因产生空缺的,在条件符合人员中可由高分到低分依次递补。
(六)面试
面试采取结构化面试方式进行,也可根据需要采取其他方式,主要测评应聘人员适应招聘岗位要求的综合素质和实际工作适应能力,内容可设置为若干测评要素。同一岗位招聘人数与参加面试应聘人员比例达不到1:3的,面试最低分数不得低于60分,低于60分的予以淘汰。
(七)成绩计算
考试总成绩由笔试(试讲、测试)成绩和面试成绩按照一定比例加权确定。考试总成绩为百分制。考试总成绩出现并列的,按笔试(试讲、测试)成绩确定排名顺序,笔试(试讲、测试)成绩仍并列的,按面试成绩确定排名顺序。计算成绩时,保留小数点后2位,实行四舍五入。
(八)体检
根据考试总成绩按照1:1的比例确定体检和考察人选。体检由干部人事处组织实施,具体时间、地点由干部人事处通知应聘人员。体检医院需安排在三级医院。体检标准参照《公务员录用体检通用标准(试行)》执行。体检费按医院体检收费标准,由参加体检的人员缴纳。
(九)考察
由干部人事处会同用人单位组织实施。着重考察应聘人员的思想政治表现、道德品质以及与招聘岗位相关的专业素养、业务能力等,并对应聘人员的资格条件进行复审。
(十)公示
根据考试、体检、考察结果,择优确定拟聘人员并报学院会议确定后,陕西艺术职业学院网站予以公示,公示期为7天。
(十一)聘用
公示期满,对没有异议或者反映问题经查失实,不影响聘用的,由干部人事处与新聘人员签订聘用合同,确立人事关系,明确双方的权利和义务,办理入校相关手续。引进的人才将办理正式调入手续;人事代理人员的人事档案交由省人才交流中心管理。
公开招聘的人事代理工作人员按照有关规定实行试用期制度。试用期包括在聘用合同期限内。试用期满合格的,予以正式聘用;不合格的,解除聘用。初次聘用的人员试用期为12个月。
三、考试时间及安排
资格复审时间及考试时间将通过学院网站另行通知。
四、人事管理形式及待遇
1、本次招聘人员中引进人才将办理正式调入手续。人事代理人员的具体待遇按学院相关规定执行;直接入编教师待遇按学院正式人员相关待遇规定执行。
2、本次招聘的专任课教师,根据专业需求,中央音乐学院、中央美术学院、中国音乐学院、中国美术学院、中央戏剧学院、中国戏曲学院、北京舞蹈学院、中国传媒大学、北京电影学院、上海戏剧学院的相关专业的毕业生若报考被录用者,试用期满合格可直接入编。
五、联系方式
联系电话:029-87884831
联系人:庞老师
特此公告
附件:
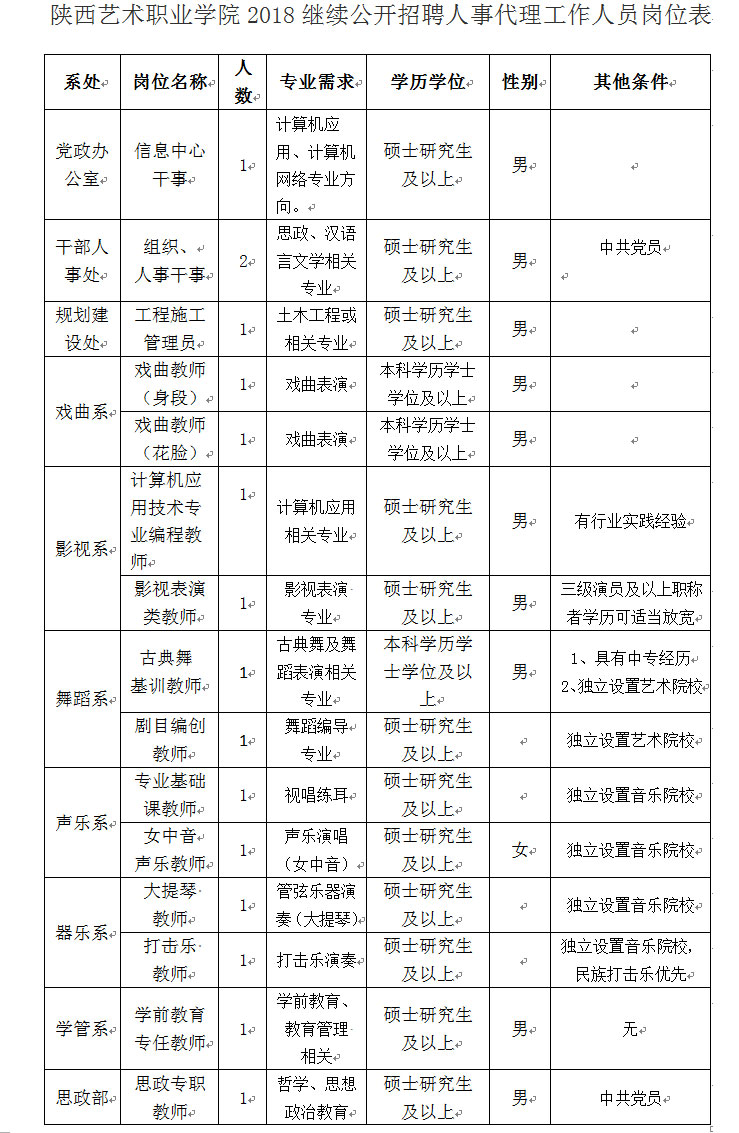
1、《陕西艺术职业学院2018年继续公开引进人才计划表》

2、《陕西艺术职业学院2018年继续公开招聘人事代理工作人员计划表》

3、陕西艺术职业学院公开引进工作人员报名登记表.docx (点击可下载)

陕西艺术职业学院干部人事处
2018年4月20日