教师登录
书记信箱
院长信箱
ENGLISH
网站地图
旧版网站
疫情投诉
首页
学院概况
学院概况
学校简介
领导关怀
现任领导
历史回顾
知名校友
学院荣誉
校园掠影
校园全景展示
学院校历
学院校训
学院标志
学院校歌
组织机构
组织机构
党政管理机构
群团机构
教学机构
科研机构
教辅机构
附属单位
教育教学
教育教学
职教活动周
教务处
线上教学平台
教学成果奖申报网站
主题教育
科学研究
师资队伍
师资队伍
戏曲学院
舞蹈学院
影视传媒学院
音乐学院
美术与设计学院
学前教育学院
马克思主义学院
基础部
招生信息
就业信息
校园文化
艺术展演
信息公开
信息公开
信息公开指南
信息公开制度
信息公开年度报告
基本情况
招生就业
资产财务
人事师资
组织工作
教学质量
学生管理
学风建设
纪检审计
通知公告
通知公告
教师招聘
当前位置:
首页
>
通知公告
>
通知公告
> 正文
通知公告
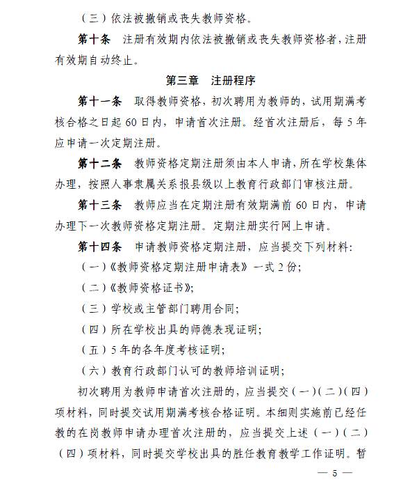
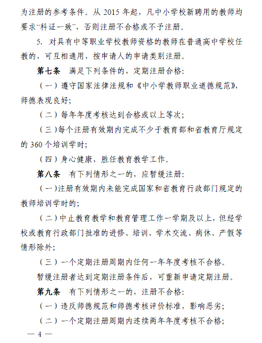
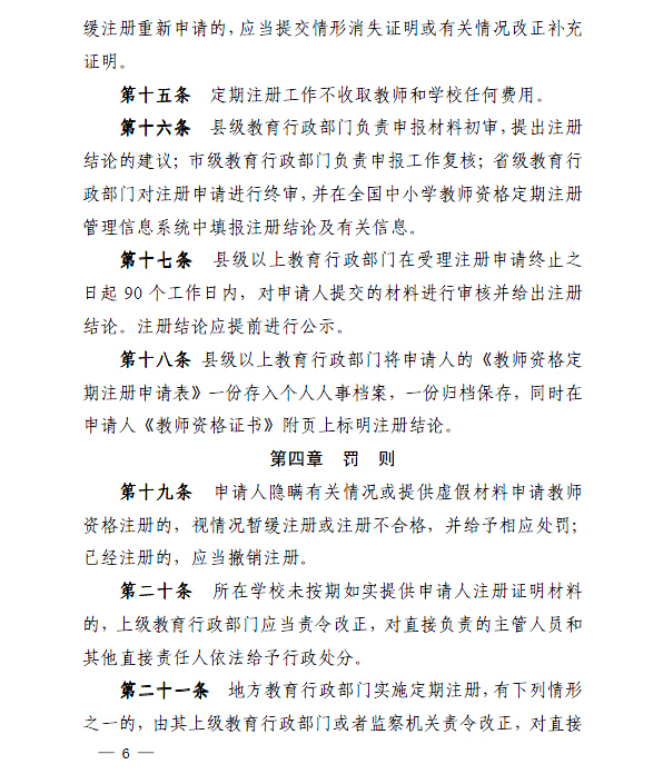
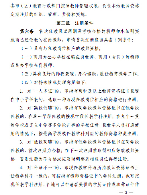
陕西省教育厅关于印发《陕西省中小学教师资格定期注册实施细则(暂行)》的通知
作者:
来源:党政办公室
时间:2014-09-05
点击数:
上一条:
关于评选2014年优秀教师和优秀教育工作者的通知
下一条:
关于做好2014年高等学校教师资格认定体检的通知