新冠肺炎疫情发生以来,戏曲系认真贯彻落实中省文件精神及省委教育工委、省教育厅和院党委关于疫情防控工作的有关要求,按照学院统一部署,快速行动、各负其责,全力做好系部疫情防控工作。

戏曲系周密部署疫情防控工作
——高度重视,强化责任意识。疫情发生以来,戏曲系严格按照院党委要求,根据省委教育工委、省教育厅印发的《陕西高校新型冠状病毒肺炎疫情防控工作指南》,增强防控新冠肺炎疫情的科学性、针对性和实效性,以“控制疫情蔓延、保障师生安全”为目标,确保平稳有序开展疫情防控各项工作,特制订了系部新冠肺炎疫情防控工作方案,成立了由系主任牵头,系书记、副主任、各教研室主任、系秘书、辅导员及班主任为主要力量的组织机构。在防控疫情日常工作中,全体师生认真开展疫情防控工作,积极配合学院各部门做好疫情防控信息上报工作,坚持“日报告”“零遗漏”,及时反馈信息,按时上报数据。

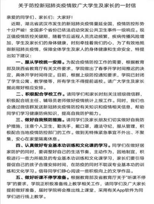
戏曲系致广大学生及家长的一封信

戏曲系组织学生在线学习抗击疫情先进事迹
——积极动员,加大宣传。通过学生微信群,系部及时组织学习院党委书记刘正利致学生的一封信。同时,及时开展疫情科普和生命教育,以在线特殊班会形式,在学生中开展学习奋战在疫情一线医务人员及普通志愿者先进事迹活动,引导学生撰写学习心得、观后感。结合疫情发展动态和系部师生实际,系部党政班子及时向广大师生及家长发出《关于防控新冠肺炎疫情致广大学生及家长的一封公开信》,在信中呼吁广大师生、家长提高认识,积极配合学院工作,倡议广大师生、家长在做好自我防护的同时,做到不信谣、不传谣,积极发挥正能量,引导广大师生及家长坚定战胜疫情的信心和决心。
——党群同心,踊跃捐款战“疫”情。该系直属党支部先后收到党员“特殊党费”共计4500元;系部收到教师捐款6700元;共计1.12万元。党群同心,积极为抗击疫情作贡献,展现系部党员群众团结一心、共抗疫情的坚定信心。
——积极作为,彰显戏曲人的担当。疫情发生以来,戏曲系广大师生快速行动,在做好自我防护的同时,积极投身疫情防控工作中。戏曲系教师李瑾行自编自演秦腔唱段《赞英雄、抗疫情》,用秦腔艺术为奋战在抗击疫情一线的医务工作者点赞加油,被省教育厅官方微博报道,激励更多人直面疫情,坚定信心,坚决打赢疫情防控阻击战。之外,戏曲系部分学生主动承担青年责任,积极投身到当地疫情宣传点开展志愿服务工作,在战“疫”一线彰显了戏曲人的担当。

戏曲系师生抗疫一线显担当
——提前部署,做好在线教学准备。根据“停课不停学”要求,结合学院教务处通知安排,戏曲系及时部署,制定方案,推动网络教学各项工作。教研室各负其责,认真筹划,广大教师积极响应,认真对待,在居家隔离期间为正式开始网上授课备足功课,做好各项网上开课准备,为战“疫”胜利后学生返校正式开学,保证教学工作顺利进行,奠定了坚实基础。